Direkt zum Hauptinhalt
Alle anzeigen
Suchen
Regale
Bücher
Anmelden
Info
Inhalt
Bücher
Drägerware Systemvorau...
Systemschema Drägerwar...
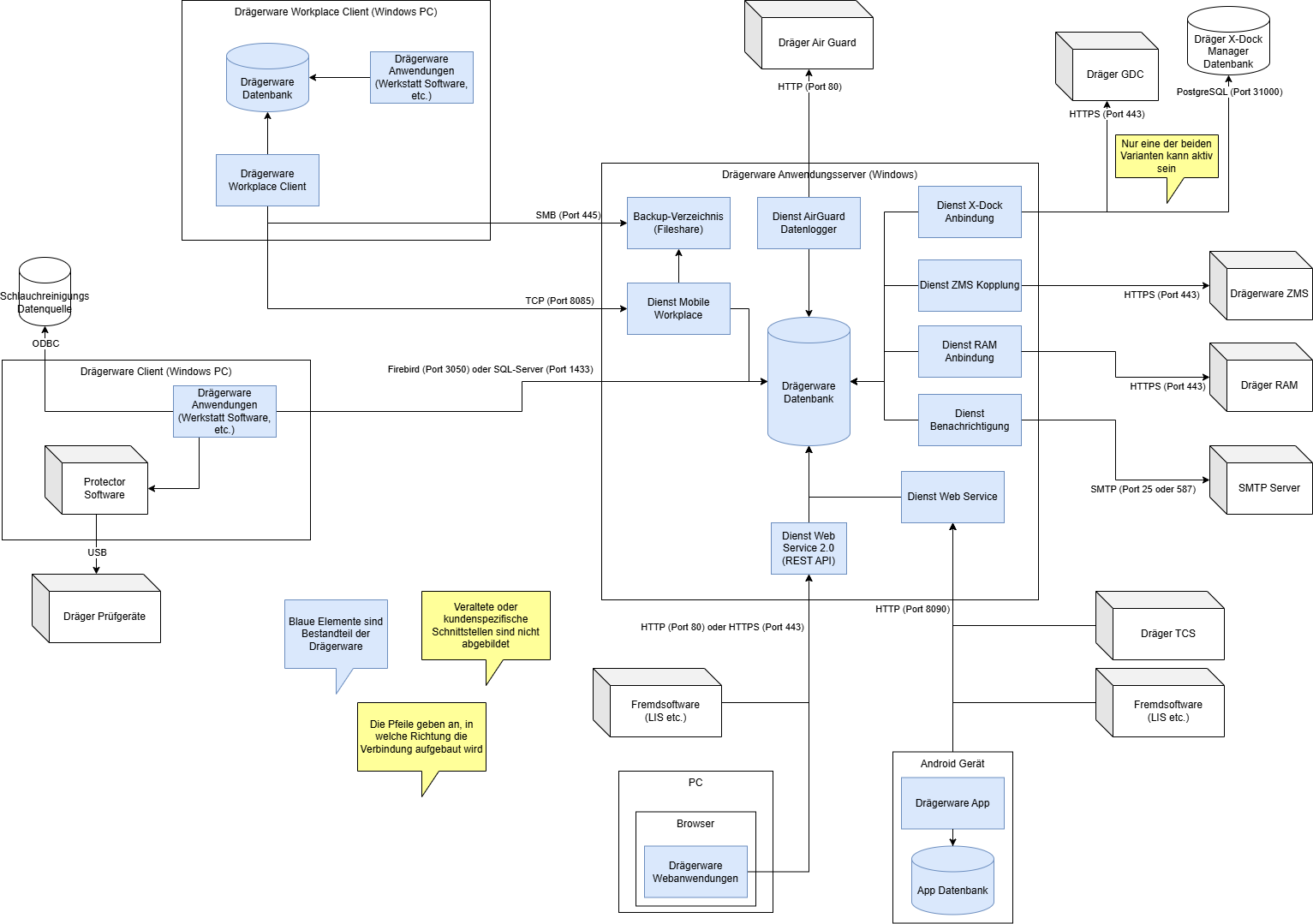
Systemschema Drägerware ab Version 2026.1
Zum Vergrößern bitte Grafik anklicken.
Abschnittsauswahlmodus aktivieren
Vorheriges
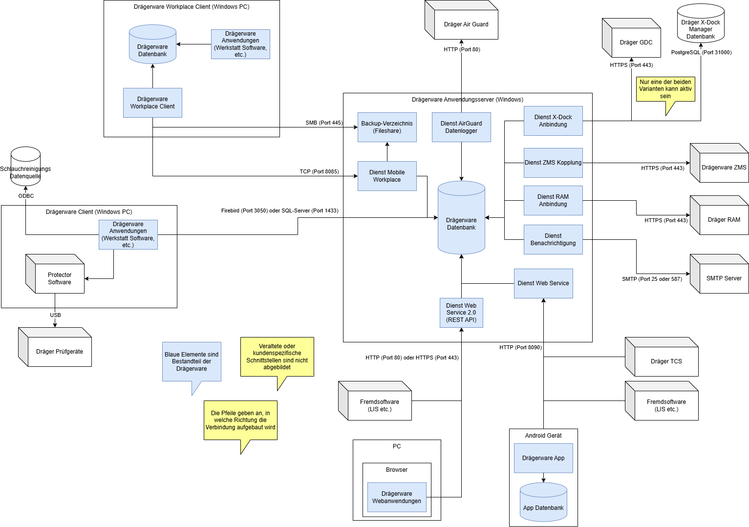
Systemschema Drägerware bis Version 2025.x
nach oben